VIP Evisa

Visa VIP Entry Permit

IFZA OPERATIONS | Visa VIP Service

What is the VIP Entry Permit Service?

The VIP Entry Permit is a priority processing service designed to expedite the issuance of an entry permit. We strive to obtain the permit within 24 hours from the time all required documents are received, provided the request meets the cutoff times. Note that there is no guarantee since all visa services are subject to the immigration authority.


Service Timeline

  • If the request and all documents are received before 11:00 AM, the 24-hour timeline starts the same day .
  • If received after 11:00 AM, the timeline starts the next working day at 08:30 AM.
  • If there is a send back, the timeline restarts from the moment we receive the client’s response, following the same cutoff rules.

Price

  • AED 2,000 per VIP Entry Permit request.

Nationality Restrictions

Some nationalities cannot avail of this service due to additional security screening affecting visa processing times:

  • Afghanistan
  • Bangladesh
  • Cameroon
  • Congo
  • Egypt
  • Ethiopia
  • Ghana
  • Guinea
  • Indonesia
  • Iran
  • Iraq
  • Israel
  • Kenya
  • Lebanon
  • Libya
  • Malaysia
  • Niger
  • Pakistan
  • Palestine State
  • Republic of South Sudan
  • Somalia
  • Sri Lanka
  • Sudan
  • Syria
  • Togo
  • Tunisia
  • Uganda
  • Yemen

  • Refund Policy

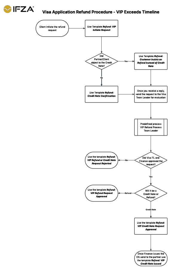
    If IFZA fails to meet the VIP timeline, the service fee can be refunded, preferably via a credit note. All requests for refunds need to be analyzed by the Visa team leader that will decide to approve or reject the requests. Use the attached flowchart to guide you on how to act and which template to use when dealing with VIP refund requests.

    Refund Procedure:

    1. Client initiates the refund request via email. Respond using template: Refund: VIP Initiate Request.
    2. If the client objects to a credit note:
      • Use template: Refund: Customer Insists on Refund instead of Credit Note.
    3. Send request to Visa Team Leader for evaluation.
    4. If approved:
      • Decide if refund or credit note applies.
      • Use template: Refund: VIP Refund Request Approved or Refund: VIP Credit Note Request Approved.
    5. Once Finance issues the credit note:
      • Send to partner using template: Refund: VIP Credit Note Issued.
    6. If rejected:
      • Use template: Refund: VIP Refund or Credit Note Request Rejected.

      • Related Articles

      • Visa for life (VFL) Promotion

        IFZA OPERATIONS | Visa for Life Promotion What is VFL? The Visa for Life (VFL) promotion is offered by IFZA periodically to attract new clients. Eligibility depends on the month of company incorporation. When eligible, companies may receive one or ...
      • Dubai Medical Fitness Test Centers and Emirates ID Registration

        IFZA OPERATIONS | Dubai Medical Fitness Test Centers and Emirates ID Registration Completing the UAE residency visa process involves several key steps, and two of the most important are the Medical Fitness Test and Emirates ID Registration. These are ...
      • Overstay fines

        IFZA OPERATIONS | Overstay Fines What is an Overstay Fine? An overstay fine is a penalty imposed when an individual remains in the UAE beyond the validity of their visa, entry permit, or grace period. These fines are time-sensitive, as they increase ...
      • Absconding - Initiating a Case

        IFZA OPERATIONS | Absconding - Initiating a Case What is Absconding? An absconding case is reported when an employee stops coming to work for 7 or more working days without notice, and the employer cannot contact them or confirm their location. This ...